5/25-27·西安·电力交易员研修班
王老师18911725159
文丨中国招标投标公共服务平台
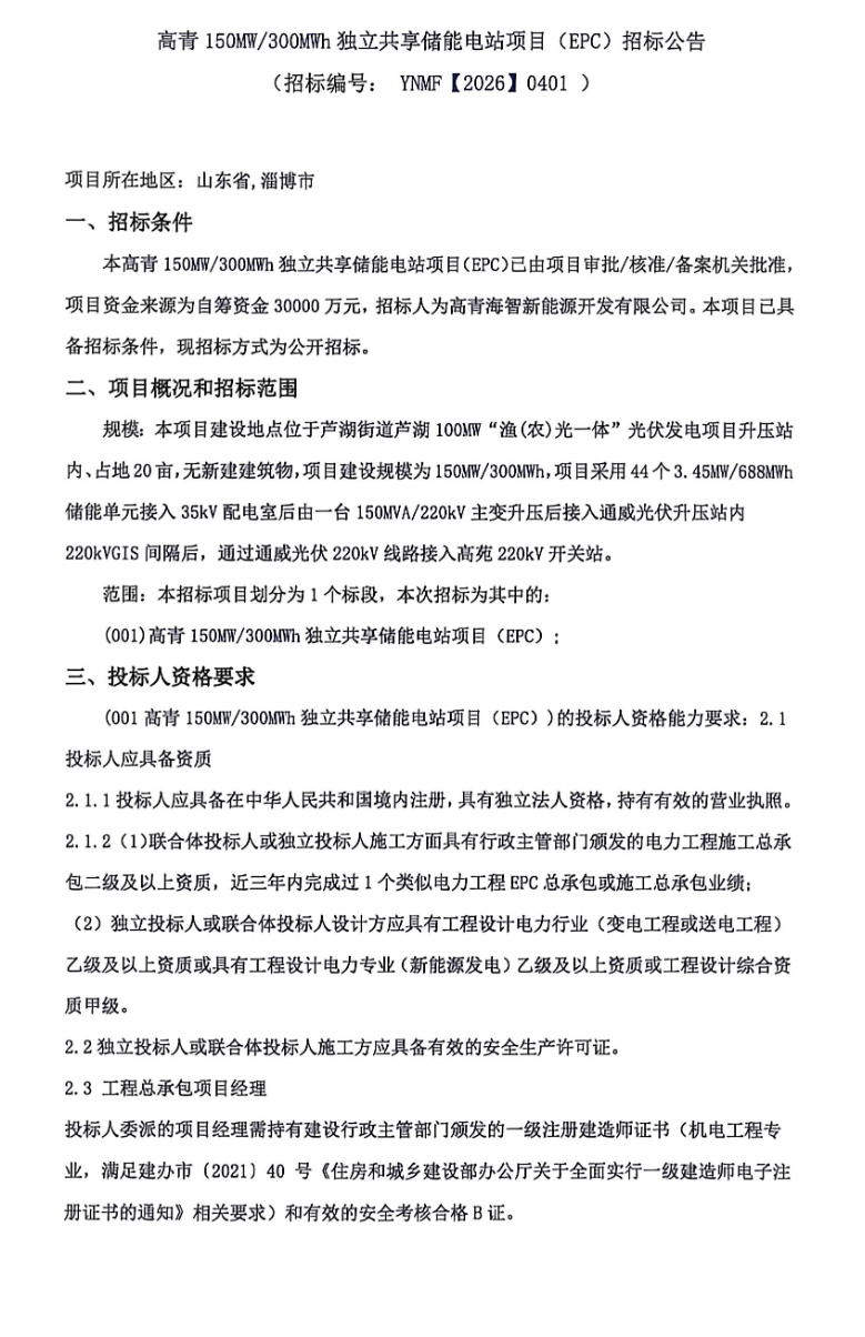
北极星储能网讯:2026年4月24日,山东省高青150MW/300MWh独立共享储能电站项目EPC发布招标公告,项目资金来源为自筹资金30000万元,合单价1元/Wh。
招标人高青海智新能源开发有限公司为通威股份旗下控股企业。
本项目建设地点位于芦湖街道芦湖100MW“渔(农)光一体”光伏发电项目升压站内,占地20亩,无新建建筑物,建设储能规模为150MW/300MWh,项目采用44个3.45MW/688MWh储能单元接入35kV配电室后由一台150MVA/220kV主变升压后接入通威光伏升压站内220kVGIS间隔后,通过通威光伏220kV线路接入高苑220kV开关。
项目不允许联合体投标。
原文如下:


微信规则改版,想更早获得“储能消息”推送更新?点本页面左上角“北极星储能网”,主页点“关注”,并点右上角选择“设为星标”与“置顶”!
]article_adlist-->
特别声明:北极星转载其他网站内容,出于传递更多信息而非盈利之目的,同时并不代表赞成其观点或证实其描述,内容仅供参考。版权归原作者所有,若有侵权,请联系我们删除。
凡来源注明北极星*网的内容为北极星原创,转载需获授权。
往期回顾
]article_adlist-->
美国和以色列于2月28日对伊朗发动了一系列空袭。这些打击的目标是摧毁伊朗领导层、核设施、弹道导弹设施以及其它军事基础设施。通过移除政治领导层,华盛顿正在寻求推动德黑兰的政权更迭。
配资炒股最高检曝光储能PCS侵权案!曾被判有期徒刑、赔偿300万!
国务院:大力发展新型储能,持续提升储能能量转化效率!推动算力制冷、机柜功率密度升级!
储能,韩系电池巨头的“续命”战场
高频部署!李强总理两月四提储能!
2026年Q1储能系统中标TOP10!新源智储/融和元储/国宁新储/中车/比亚迪名列前茅
]article_adlist-->
END
欢迎文末留言讨论

元股证券:ygzq.hk





戳“阅读原文”一起来充电吧!
]article_adlist-->

]article_adlist-->
觉得文章不错,请点赞、点亮在看

]article_adlist-->

海量资讯、精准解读,尽在新浪财经APP
永元证券 - 十倍股票配资| 专业配资开户 | 网上配资炒股提示:本文来自互联网,不代表本网站观点。